31+ Missing Man Table Diagram
Frontiers Quit Stage And Intervention Type Differences In The Momentary Within Person Association Between Negative Affect And Smoking Urges

Brother Ran The Master Fields Through His Golf Model He Made These Are The Results R Golf
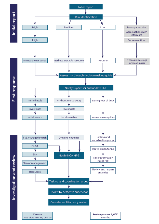
The Missing Persons Process Chart
Expanding A Database Derived Biomedical Knowledge Graph Via Multi Relation Extraction From Biomedical Abstracts
Missing Man Table Hi Res Stock Photography And Images Alamy
Unreal Engine 5 2 Release Notes Unreal Engine 5 2 Documentation
First Principles Collision Cross Section Measurements Of Large Proteins And Protein Complexes Analytical Chemistry
Brain Sciences Free Full Text Gene Ndash Toxicant Interactions In Gulf War Illness Differential Effects Of The Pon1 Genotype
Application Of Accelerators And Storage Rings Springerlink
Celebrating Service Missing Man Table 1 Youtube
Application Of Accelerators And Storage Rings Springerlink
Augmented Paper Maps Design Of Poi Markers And Effects On Group Navigation Ios Press
Full Article Implicit Theories Of Intellectual Virtues And Vices A Focus On Intellectual Humility
31 Pedigree Chart Templates Pdf Doc Excel
The Pow Mia Or Missing Man Table U S Department Of Defense Story
Developing Consensus For Definitions Of Key Veterinary Specific Quality Improvement Qi Terms Using An Edelphi Study Method Rooke 2022 Veterinary Record Wiley Online Library
11 Best Missing Man Table Ideas Missing Man Table Memorial Day Fallen Soldier Table
Augmented Paper Maps Design Of Poi Markers And Effects On Group Navigation Ios Press